美术系在全国高校数字艺术作品大赛中喜获佳绩
日期:2017-08-01 作者: 来源: 浏览量:889
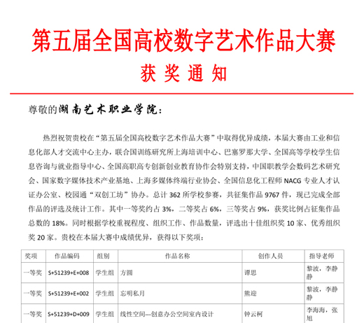
7月盛夏,从全国高校数字艺术作品大赛组委会获悉,湖南艺术职业学院美术系在第五届全国高校数字艺术作品大赛中获一等奖3个,二等奖7个,三等奖8个的优异成绩。本次大赛由国家工信部主办,参赛期间,美术系师生通力合作,由指导老师黎波副主任、李静静老师带领的产品设计专业;李海海老师带领的环境艺术设计专业;李享老师带领的广告设计专业表现突出,为学院增添了荣誉,大赛将于10月在上海举办颁奖典礼。
















【收藏本页】
